NRND

DT028ATFT

2.8" Color TFT LCD Display

  • Image
    DT028ATFT
  • Image
    DT028ATFT-PTS

Request a Quote

240x320 2.8" TFT Display with Optional Resistive or Capacitive Touch Screen

Showcase your product’s graphics on our 2.8 inch LCD module! This 2.8 inch TFT display has 240 x 320 RGB pixel resolution and uses the single-chip Ilitek ILI9341 driver. The TFT driver IC supports up to 262K colors allowing the display to show detailed images and graphics. The 2.8" LCD display is available with a touch screen panel in either resistive (single-finger or stylus pressure) or capacitive (five-finger, multi-gesture) touch technology.

Technical Overview

Status Not Recommended for New Design
Replacement LCD DT028BTFT
Diagonal Screen Size 2.8 inch
Display Resolution 240 (RGB) x 320
Viewing Angle 6 o'clock
Interface Type MCU Parallel, RGB, or SPI
Brightness 220 cd/m2
LCD Driver IC Ilitek ILI9341
Module Size (w x h) 50 x 69.20 mm
Active Area (w x h) 43.2 x 57.6 mm
Pixel Size 0.18 x 0.18 mm
Operating Temperature -20 ~ 70°C
Touch Screen Options Resistive Touch Screen or Capacitive Touch Screen
PCAP Touch Controller FocalTech FT5x46

Technical Support Notes

Sample Code

The provided display driver example code is designed to work with Microchip, however it is generic enough to work with other micro-controllers. The code includes display reset sequence, initialization and example PutPixel() function.

SPI Interfaces

3-line Serial Interface
See ILI9341 datasheet sections 7.1.8 - 7.1.10, 7.6.1 and 19.3.3

4-line Serial Interface
See ILI9341 datasheet sections 7.1.8 - 7.1.10, 7.6.2 and 19.3.4

Reference Schematic

Please see the DT028CTFT for reference designs. The schematics between the A and the C are the same with the exception that the A does not have the IPS interface.

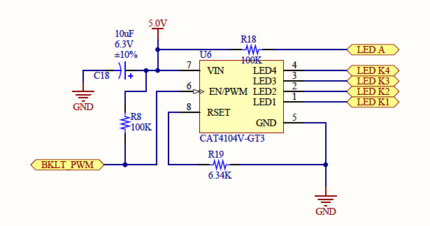
Example Backlight Circuit

Beyond the example backlight circuit listed above, please also refer to CAT4104 LED Driver Datasheet.

Product Notifications

EOL20002 | 10-15-2020

DT028ATFT-PTS: EOL Notification