DT022CTFT
Slim 2.2" Color TFT LCD Display
Request a Quote
240x320 2.2" TFT Display designed to Fit 1U Height for Rack Mount Equipment
The DT022CTFT is a 2.2 inch TFT LCD module with 240 x 320 RGB resolution. This LCD module is the only high resolution 2.2” TFT on the market that is designed specifically to fit 1U rack mount equipment. The a-Si TFT LCD uses a single chip driver (Ilitek ILI9341) that provides a full color display mode of 262K colors. This slim 2.2” LCD module includes a color TFT LCD, a driver IC, FPC, and a white LED backlight unit.
Technical Overview
| Diagonal Screen Size | 2.2 inch |
| Display Resolution | 240 (RGB) x 320 |
| Viewing Angle | 6 o'clock |
| Interface Type | MCU Parallel, RGB, or SPI |
| Brightness | 330 cd/m2 |
| LCD Driver IC | Ilitek ILI9341 |
| Module Size (w x h) | 38.5 x 56.16 mm |
| Active Area (w x h) | 33.84 x 45.12 mm |
| Pixel Size | 0.141 x 0.141 mm |
| Operating Temperature | -20 ~ 70°C |
Datasheets
Support
Technical Support Notes
Sample Code
The provided display driver example code is designed to work with Microchip, however it is generic enough to work with other micro-controllers. The code includes display reset sequence, initialization and example PutPixel() function. Keep the default values for all registers in the ILI9341, unless changed by the example code provided.
SPI Interfaces
3-line Serial Interface
See ILI9341 datasheet sections 7.1.8-7.1.10, 7.6.1 and 19.3.3
4-line Serial Interface
See ILI9341 datasheet sections 7.1.8-7.1.10, 7.6.2 and 19.3.4
4-Wire 8-bit Serial Data Interface II
4-wire 8-bit Serial Data Interface II is the correct mode to use based on the microprocessor pins available. This mode is closest to standard SPI port operation with a few minor exceptions.
Please review the ILI9341 driver IC datasheet:
- Page 33, paragraph 7.1.8 describes the serial interface timing for the SPI pins
- Page 35 has a useful timing diagram for the 4-line Serial Interface Protocol
Note that the WR pin becomes the D/CX signal in serial mode. CS is used to initiate a data transfer by pulling it low. At the end of the data transfer, pull the CS pin high to complete the transaction. The timing diagram indicates that you can pull the CS pin high in between the command byte and data bytes within a transfer, but it is unlikely needed if the display is the only device on the SPI bus. To keep things simple, we suggest to leave it low during the entire transaction.
The D/CX pin tells the ILI9341 that the current byte is either command or data. Pull the D/CX pin low when the current byte is a command, and pull high when it is data. The timing diagram indicates only needing to set D/CX on the last bit of a byte, but it is much simpler to just leave it high or low during the entire byte.
Here are the pin connections needed:
| Pin | Symbol | Display Connections |
| 2 | IMO | GND |
| 3 | IM1 | +3volts VCC |
| 4 | IM2 | +3volts VCC |
| 5 | IM3 | +3volts VCC |
| 6 | Reset | Resets ILI9341. Pull low momentarily after power-on to reset chip. |
| 7 - 28 | GND | |
| 29 | SDO | 4 wire MISO (SPI master input) |
| 30 | SDI | 4 wire MOSI (SPI master output) |
| 31 | RD | GND |
| 32 | SCL | 4 wire spi SCK |
| 33 | WR | 4 wire spi DC/X (Pull low for command byte; high for data byte) |
| 34 | CS | 4 wire spi chip select. Pull low to start a data transaction. Pull high when transaction is finished. |
| 35 | FMARK | Not connected |
| 37 | GND | GND |
| 38 | LEDA | +5 volts |
| 39 | LEDK1 | 120 ohm to GND |
| 40 | LEDK2 | 120 ohm to GND |
| 41 | LEDK3 | 120 ohm to GND |
| 42 - 45 | NC | Not Connected |
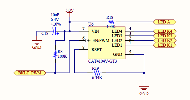
It is best to use PWM for backlight control. For prototyping, the LED backlight anode pin needs to be driven by a 5 Volt supply and each individual LED cathode needs a current limiting resistor. You can use a lower anode voltage than 5V, but you will need to calculate a new resistor value. The backlight LED voltage drop is about 3.2 Volts and varies with temperature.
Technical Forum
For any technical questions on this display, please post in the DT022CTFT forum.